じんましん(蕁麻疹)は皮膚に現れる赤みを帯びた膨疹(盛り上がった発疹)と強いかゆみを特徴とする皮膚疾患です。自然と軽快することも多いので、病院に行かずに様子を見る方も多いのではないでしょうか。
そういった方のために、セルフケアの方法と受診が必要なケースを解説しようと思います。
じんましんの種類と診断
24時間以内に消失する膨疹(盛り上がった発疹)と強いかゆみがあれば、じんましんの可能性が高いです。もし触ってがさがさしているようであれば、湿疹が合併しているかもしれません。いずれにせよ写真をとることが診断に役立ちます。
じんましんは原因や発症のメカニズムによっていくつかの種類に分類されます。
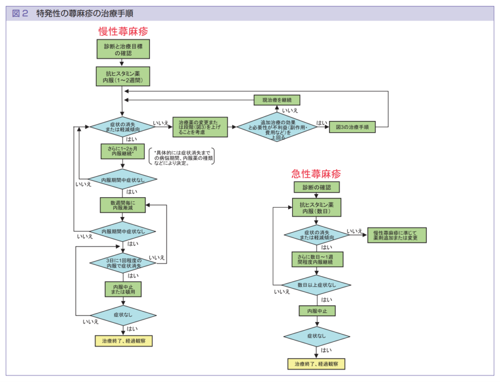
- 特発性じんましん
- 急性じんましん:発症から1か月以内のもの。短期間で自然に治る場合があります。
- 慢性じんましん:発症から1か月以上続くもの。夕方から夜間にかけて悪化することが多く、特定の原因が見つからないことがほとんどです。
- 物理性じんましん
- 皮膚が物理的刺激(寒冷、日光、摩擦、温熱など)を受けた際に起こるじんましんです。
- コリン性じんましん
- 運動や入浴、精神的緊張により発汗を伴って生じる小さな発疹で、若い世代に多く見られます。
- イントレランス(不耐症)
- アスピリンなどのNSAIDs、造影剤や色素、食品に含まれるサリチル酸などによって引き起こされ、IgEが関与しないじんましんです。
- アレルギー性じんましん
- アレルゲンと呼ばれる特定の物質(食品、化学物質、昆虫など)に反応して起こるじんましんです。
- 血管性浮腫
- 皮膚や粘膜の深部が腫れるタイプで、顔(特に口唇やまぶた)に現れることが多いです。窒息のリスクを伴う場合もあるため注意が必要です。
- 食物依存性運動誘発性アナフィラキシー
- NSAIDs(非ステロイド性消炎鎮痛薬)の服用後の食事や、特定の食べ物を摂取した後の運動(多くは2時間以内) によって引き起こされる重症のアレルギー反応です。
じんましんのセルフケア
思い当たる原因のある時は、誘因の除去につとめます。(アレルギー性の場合は曝露後数分〜数時間以内に現れます)しかし、じんましんの大半は原因の特定できない特発型です。特に思い当たる原因のない時には検査しないのが原則であり、まずは市販の坑ヒスタミン薬(アレグラやクラリチンなど)を飲んでみるのが良いでしょう。
ただし、飲む期間にはちょっとしたコツがあります。

蕁麻疹診療ガイドラインより引用
たとえ急性じんましんの場合でも、症状が治ってから数日〜1週間程度は内服継続をおすすめします。1ヶ月以上症状が出ている慢性じんましんの場合は、もっと長く継続が必要ですね。またじんましんに塗り薬は無効ですので注意してください。(ただし、清涼感のある外用薬は気持ちよくて症状緩和に役立つ場合があります)
1週間内服しても効果がなければ受診したほうがよいでしょう。その場合は内服薬を増量したり、他の薬を併用します。また口腔粘膜が腫れているときはためらわずに受診してください。
まとめ
抗ヒスタミン薬を内服する場合は症状が治ってもある程度継続する必要がある。
また誘因が明らかであればそれを除去することが必要である。

